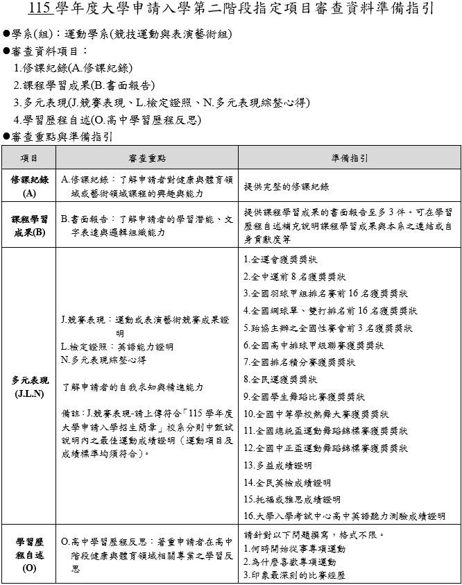
公告本系115學年度大學申請入學【競技運動與表演藝術組】招生資訊.審查資料準備指引及第二階段甄試考生須知
【競技運動與表演藝術組】
1.校系分則

審查資料說明:
1.多元表現(J.競賽表現):請上傳符合下列甄試說明內(項目及成績標準)之最佳運動成績證明,運動成績採112年8月1日至上傳截止日為限。桌球、羽球、硬網項目,另需提供全國個人賽最佳排名成績。
2. 審查資料準備指引請至本系或本校教務處招生組網頁參閱(預計115年3月初公告)。
甄試說明:
1.同時符合以下運動項目及成績標準:
(1)田徑、羽球、桌球、排球、跆拳道(含品勢)、硬網、拳擊項目,取得以下成績:a.全運會前8名、b.全中運前8名、c.全國羽球甲組排名賽前16名、d.全國網球單雙打排名前16名、e.跆協主辦之全國性賽會前3名、f.全國高中排球甲級聯賽。
(2)街舞、運動舞蹈項目:曾參加全國排名積分賽、全運會、全民運、全國學生舞蹈比賽、全國中等學校熱舞大賽、全國總統盃運動舞蹈錦標賽、全國中正盃運動舞蹈錦標賽。
2.專長測驗:依甄試說明中所列之運動項目,擇一項進行專長測驗,務必詳閱本校「指定項目甄試考生須知」。
2.書面資料審查重點及準備指引

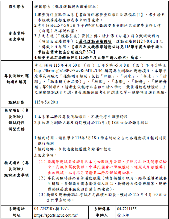
3.第二階段甄試考生須知

1.通過第一階段篩選者,請於115/4/30-5/5至本校教務處網頁→「大學申請入學第二階段查詢系統」(https://aps.ncue.edu.tw/exampg_p/)查詢繳費帳號並完成繳費,並於115/4/30-5/5下午9時至甄選會(https://www.cac.edu.tw/apply115/dataupload.php)進行審查資料上傳(勾選)作業。
2.第二階段甄試相關資訊請詳閱「本校第二階段指定項目甄試考生須知」。
3.專長測驗名單、時間及應考注意事項請於115年5月18日下午5時至本系網站查詢。
※務必於115年4月30日上午9時~5月8日下午5時至https://forms.gle/oSPvP3wvRoM1L7UJ6 填寫專長測驗之運動項目
※請考生"擇一"運動項目進行測驗
