招生資訊

字級大小:

運動學系

公告本系114學年度大學申請入學【競技運動與表演藝術組】招生資訊.審查資料準備指引及第二階段甄試考生須知

【競技運動與表演藝術組】

1.校系分則

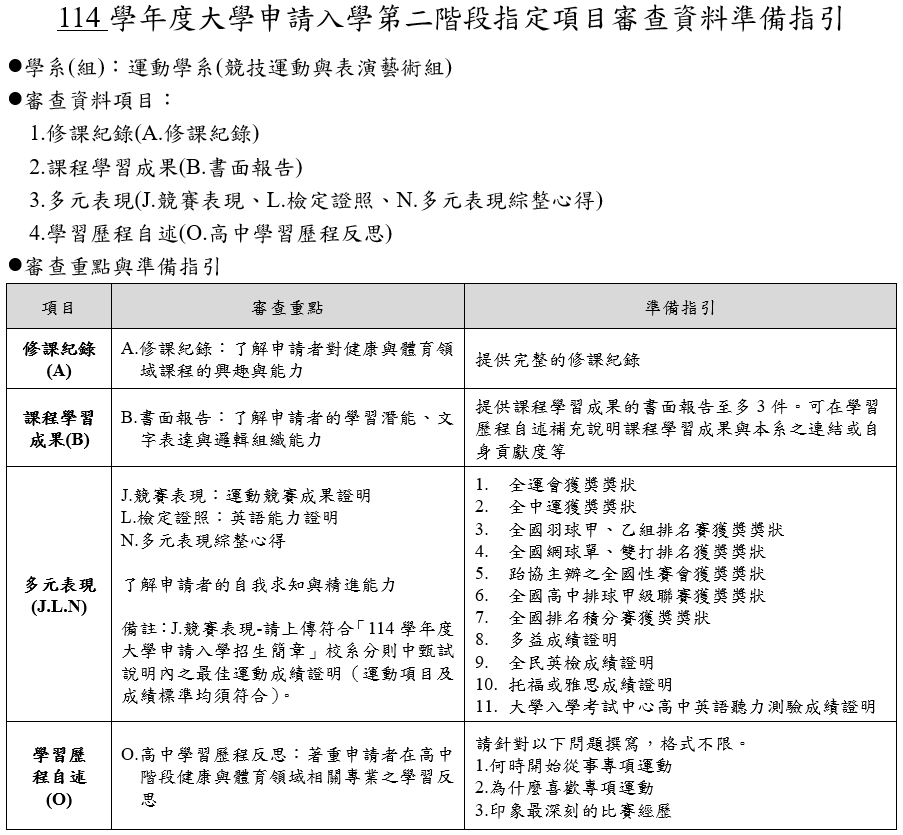
2.書面資料審查重點及準備指引

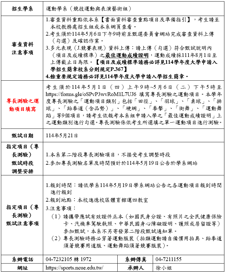
3.第二階段甄試考生須知

※務必於114年5月1日上午9時~5月6日下午5時至https://forms.gle/oSPvP3wvRoM1L7UJ6 填寫專長測驗之運動項目

※請考生"擇一"運動項目進行測驗

4.教務處公告


運動學系

  • 連絡電話:04-7232105轉1972徐小姐
  • 電子郵件:pe@gm.ncue.edu.tw
  • 傳真電話:04-7211155

運動學系應用運動科學碩士班

  • 連絡電話:04-7232105轉1939楊小姐
  • 電子郵件:ss@gm.ncue.edu.tw
  • 傳真電話:04-7211155

運動學系運動與健康休閒碩士在職專班

  • 連絡電話:04-7232105轉1939楊小姐
  • 電子郵件:shprogram@gm.ncue.edu.tw
  • 傳真電話:04-7211155