回首頁
最新消息
運動學系介紹
師資陣容
空間設備
課程介紹
修業規定
教育學程修讀
運動防護學程修讀
招生資訊
師生園地
招生資訊
最新消息
訊息發佈
招生資訊
子選單
===請選擇===
訊息發佈
招生資訊
首頁
>
最新消息
>
招生資訊
當script無法執行時可按"ctrl +- 放大及縮小字型
字級大小:
A-
A
A+
運動學系
公告本系113學年度第2學期學士班轉學生招生考試簡章
本系113學年度第2學期學士班轉學生招生考試內容如下:
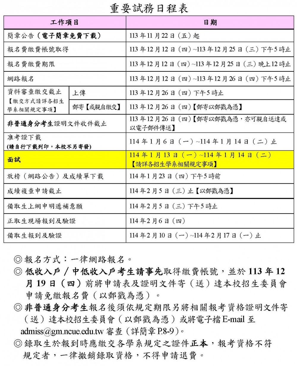
重要試務日程表:
本校教務處公告連結(請點選)
回列表頁
運動學系
連絡電話:04-7232105轉1972徐小姐
電子郵件:pe@gm.ncue.edu.tw
傳真電話:04-7211155
運動學系應用運動科學碩士班
連絡電話:04-7232105轉1939楊小姐
電子郵件:ss@gm.ncue.edu.tw
傳真電話:04-7211155
運動學系運動與健康休閒碩士在職專班
連絡電話:04-7232105轉1939楊小姐
電子郵件:shprogram@gm.ncue.edu.tw
傳真電話:04-7211155