招生資訊
子選單
字級大小:
運動學系
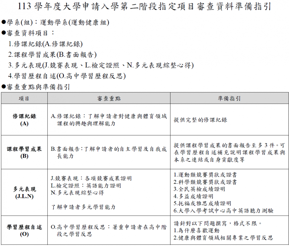
公告本系113學年度大學申請入學【運動健康組】招生資訊.審查資料準備指引及第二階段甄試考生須知
【運動健康組】
1.校系分則

2.書面資料審查重點及準備指引

3.第二階段甄試考生須知

4.本校教務處公告連結(請點選)

運動學系
- 連絡電話:04-7232105轉1972徐小姐
- 電子郵件:pe@gm.ncue.edu.tw
- 傳真電話:04-7211155
運動學系應用運動科學碩士班
- 連絡電話:04-7232105轉1939楊小姐
- 電子郵件:ss@gm.ncue.edu.tw
- 傳真電話:04-7211155
運動學系運動與健康休閒碩士在職專班
- 連絡電話:04-7232105轉1939楊小姐
- 電子郵件:shprogram@gm.ncue.edu.tw
- 傳真電話:04-7211155