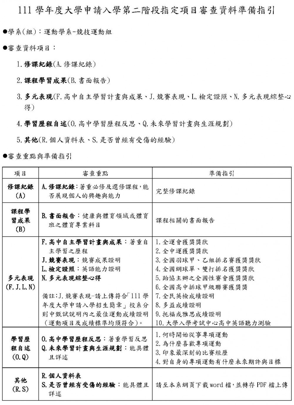
公告本系111學年度大學申請入學【競技運動組】招生資訊及審查資料準備指引【競技運動組】 1.校系分則 2.第二階段甄選考生須知 3.書面資料審查重點及準備指引 4.R.個人資料表及S.是否曾經有受傷的經驗(請點選) 5.本校教務處公告連結(請點選)