招生資訊

字級大小:

運動學系

公告本系110學年度第2學期學士班轉學生招生考試簡章

本系110學年度第2學期學士班轉學生招生考試內容如下:

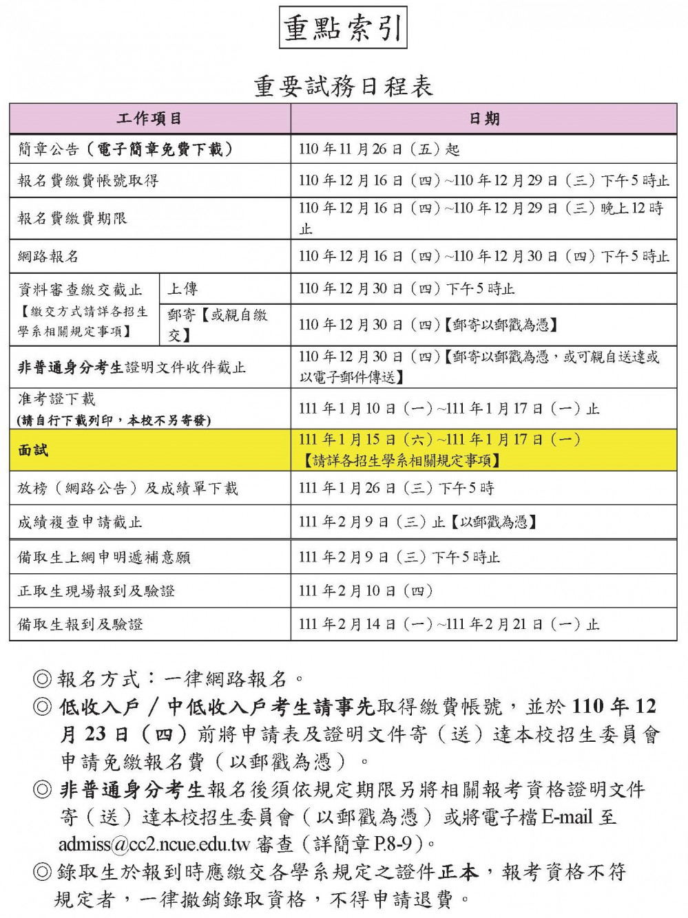
重要試務日程表:

相關規定請參閱本校110學年度第2學期學士班轉學生招生考試簡章

 

考試簡章下載(PDF檔)

 


運動學系

  • 連絡電話:04-7232105轉1972徐小姐
  • 電子郵件:pe@gm.ncue.edu.tw
  • 傳真電話:04-7211155

運動學系應用運動科學碩士班

  • 連絡電話:04-7232105轉1939楊小姐
  • 電子郵件:ss@gm.ncue.edu.tw
  • 傳真電話:04-7211155

運動學系運動與健康休閒碩士在職專班

  • 連絡電話:04-7232105轉1939楊小姐
  • 電子郵件:shprogram@gm.ncue.edu.tw
  • 傳真電話:04-7211155